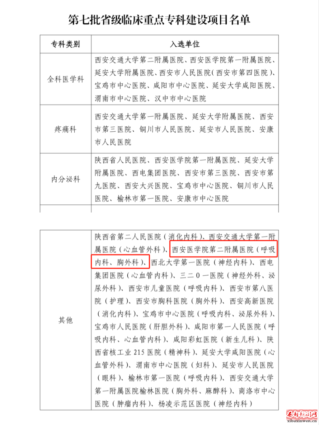
阳光讯(记者 郑亚雷)近日,陕西省卫生健康委员会正式公布第七批省级临床重点专科建设项目名单。西安医学院第二附属医院呼吸与危重症医学科、胸外科凭借深厚的学科积淀、强劲的技术实力与优质的医疗服务,经过机构自评、省级评审、网络公示等多轮严格遴选,成功获批。这一喜讯不仅是对两个科室多年来深耕细作、精益求精的高度肯定,更是西安医学院第二附属医院在学科建设道路上稳步前行、再创佳绩的有力见证。


【呼吸与危重症医学科】


呼吸与危重症医学科系陕西省呼吸病预防与诊疗工程中心、陕西省呼吸重点专科联盟单位、陕西省老年医学专科联盟单位、陕西省老年性疾病临床医学研究中心平台单位、陕西省西安市慢病呼吸系统疾病防治中心联盟单位、国家三级医院标准化PCCM达标单位、校级重点建设学科。


科室为呼吸专业硕士研究生独立招生单位,已培养多名硕士研究生。承担多项国家级及省级科研与继续教育项目,开展新技术新项目十余项。发表SCI论文30余篇,主编、参编著作6部,主译及编写多本专业书籍。获专项投入600余万元用于提升科室能力和建设呼吸平台。现已发展成为集医疗、教学、科研和区域技术辐射功能于一体的高水平临床专科。
【胸外科】

胸外科建科于1980年,是西北地区最早开展肺癌根治、食管癌根治、纵隔肿瘤切除、腹腔恶性肿瘤切除等胸部及肿瘤手术的专科之一。经过40余年的建设,胸外科目前已成为省级重点专科、国家卫健委国际交流与合作中心“星火计划”肺癌诊疗一体化实践单位、肺癌诊疗一体化中心、加速康复外科示范病房、肿瘤MDT诊疗专委会胸部肿瘤协作团队学术牵头单位、肿瘤患者全程智慧化营养管理项目示范基地、陕西省创新药物研究中心研发转化基地,是集医疗、教学、科研为一体的综合性科室。

近5年来,胸外科共获批省部级课题3项,市级重点课题1项,市科技局课题2项,校级及院级课题7项,累计接受资助金额近100万元;发表论文30余篇,其中SCI文章6篇、核心期刊10余篇;获批国家发明专利1项、实用新型专利2项。主编、副主编、参编教材、专著4部。
此次两大科室成功获批省级临床重点专科建设项目,既是荣誉,更是责任。医院将以此为契机,持续加强专科内涵建设,进一步规范科室管理、优化诊疗流程、提升服务水平,着力打造技术精湛、服务优质、管理规范的标杆学科,力争在建设周期内实现学科建设水平的再提升、再突破。
截至目前,该院已拥有11个省级临床重点专科,专科能力建设体系日趋完善、布局更加合理。未来,西安医学院第二附属医院将继续秉持“仁爱、奉献、求实、创新”的院训精神,以省级临床重点专科建设为抓手,持续推进学科建设提质增效,不断加强人才队伍建设,深耕医疗技术创新,优化医疗服务流程,努力为广大患者提供更优质、更高效、更便捷的医疗健康服务,为保障区域人民群众身体健康和生命安全、打造区域医疗高地作出新的更大贡献!









